Viele Erweiterungsmöglichkeiten, 1 IC NE/LM 555 (Timer), 2 CD 4017 (Dekadenzähler), 2 NPN Transistoren, 6 Widerstände, 1 Kondensator, 1 Elko und 20 LED’s und es kann losgehen. Bauteile Kosten ca. 3€.



🔍 Funktionsbeschreibung
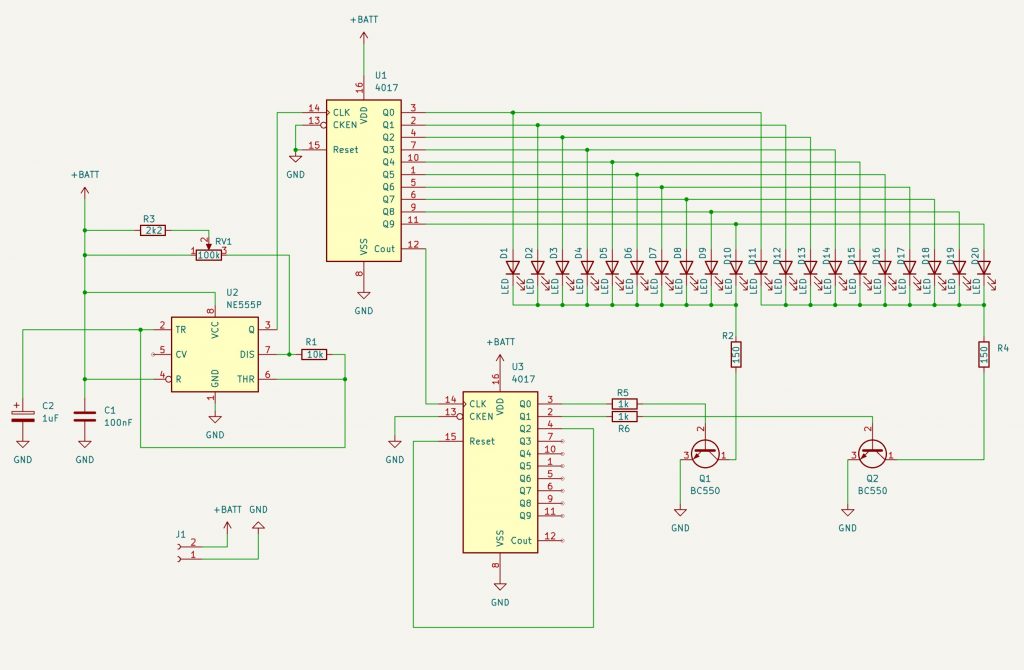
NE/LM555 (U2) arbeitet astabil und erzeugt den Takt. Die Frequenz wird mit RV1 (und R3/C1/C2) eingestellt.
CD4017 U1 ist der Schritt-/Adresszähler für die Stellen 0…9. Seine Ausgänge Q0…Q9 gehen zu allen 20 LEDs gleichzeitig (jeweils zwei LEDs teilen sich denselben U1-Ausgang: LED1/LED11 an Q0, LED2/LED12 an Q1, …).
CD4017 U3 ist der Dekaden-Selektor (0er/10er). Er zählt nur 0→1 und steuert über R5/R6 die Transistoren Q1 und Q2 (BC550). Diese Transistoren schalten die gemeinsame Masse (Low-Side) der beiden LED-Gruppen um:
Q1 aktiviert Dekade 0–9 (LED1…LED10)
Q2 aktiviert Dekade 10–19 (LED11…LED20)
Der Carry-Out von U1 taktet U3 weiter. Dadurch wird nach jeweils 10 Schritten die Masse auf die andere Dekade umgeschaltet.
⚙️ Ablauf
NE555 liefert Impulse → U1 schaltet nacheinander Q0…Q9.
Solange Q1 leitend ist, leuchten nacheinander LED1…LED10 (gemeinsame Masse der ersten Gruppe aktiv).
Nach dem 10. Schritt setzt Carry von U1 → U3 eins weiter: Q2 wird leitend → Masse der zweiten Gruppe aktiv.
U1 läuft erneut Q0…Q9 durch → LED11…LED20 leuchten nacheinander.
Danach schaltet U3 zurück auf Q1 und der Zyklus beginnt von vorn.
Bemerkungen:
– mit 10 Transistoren an den Ausgängen von U3 (Q0–Q9) lassen sich 10 Dekaden × 10 LEDs = 100 LEDs multiplexen.
– Betriebsspannung kann zwischen 5 V und 15 V liegen. Die Beispielschaltung ist für 5 V ausgelegt. Bei größerer Spannung, sollten R2 und R4 für die Strombegrenzern der LED’s angepasst werden.
– für stärkere LEDs oder Lasten: Treibertransistoren oder MOSFETs verwenden.
Simulation der Schaltung (YouTube)


Schreibe einen Kommentar